CATALOGO
ATTENZIONE: Javascript deve essere attivo per il corretto funzionamento del sito

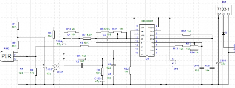
SENSORE MOVIMENTO PIR INFRAROSSO HC-SR501 CHIP BISS0001 33X25mm

Codice 27389
Contattare il punto vendita o WhatsApp 3665629832

Il sensore utilizzato in questi esempi è il sensore infrarosso PIR tipo HC-SR501 si presenta come una scheda dalle seguenti dimensioni 33 x 25mm e di 8 g di peso. Questo modulo è un sensore a infrarossi in grado di fornire un segnale alto a 3V quando rileva un corpo caldo in movimento.

Sensore infrarosso HC-RS501


Il  sensore infrarosso  passivo piroelettrico (PIR) tipo HC-SR501 è basato sul chip BISS0001, integrato U4 (datasheet)  per l’interfaccia, l’alimentazione è regolata al valore di 3,3V tramite apposito regolatore (IC1), ed è presente un diodo (D1) a protezione dell’inversione di polarità.
Sulla scheda del sensore HC-SR501 sono presenti due trimmer, uno regola la sensibilità e l’altro tempi di uscita.
Per quanto riguarda la sensibilità avremo che ruotando in senso orario => Alta sensibilità, mentre in senso antiorario => bassa sensibilità (intervallo compreso tra 3-7 m).
Per i tempi di uscita, in senso orario => lungo, antiorario => corto (intervallo compreso tra 3-300 sec)
Sul connettore d’uscita, abbiamo il polo di alimentazione Vcc (+ 5-20V), quello centrale è il pin d’uscita del segnale, mentre l’ultimo rappresenta il terminale di massa.
L’uscita è alta (3,3 V) o bassa (0 V)



  • Tensione di alimentazione: da 4,5V dc a 20V dc
  • Tensione di uscita: 0-3,3V
  • Corrente di uscita: 10 mA
  • Angolo di visione: <140°
  • Distanza di rilevamento: da 3 a 7 mt

  • Il sensore di movimento PIR HC-SR501 è uno dei più facili da collegarsi ad un Arduino o a qualsiasi altro microcontrollore, tra l’altro può essere utilizzato anche come un rilevatore di movimento autonomo.
    Si possono trovare due versioni della scheda. Uno con un jumper a 3 poli ed uno con piazzole di saldatura.



    • Con il ponticello messo nella sua posizione inferiore (con la scheda ancora di fronte, come descritto) non vi è alcun ripristino. No reset
    • Ponticello nella sua posizione superiore (H) è in modalità ripristino automatico. Auto-reset

    Quando impostato su No reset sensore di rilevamento si ferma una volta che ha innescato, e l’uscita rimane alta per il periodo di tempo prestabilito.
    Se è impostato su auto-reset il segnale del sensore rimarrà alto fino a quando il movimento si arresta. Dopo, se non viene rilevato un movimento l’uscita diminuirà.
    Per scegliere una di queste impostazioni, è sufficiente creare una saldatura-ponte tra il pad con l’etichetta e il pad in mezzo. il default è ‘L’



WHATSAPP
 
FACEBOOK
INSTAGRAM
  
FORUM GB ELETTRONICA
 
CLUB SCACCHI

 

© Copyright 2024 gbelettronicastore.com All Rights Reserved - P.IVA 16875091007 - E-mail: info@gbelettronicastore.it - Cookies